內容搜索
CONTENT SEARCH
— RFID讀寫器 | RFID通道門 | RFID手持機 | RFID通道機 —
內容搜索
CONTENT SEARCH
— RFID讀寫器 | RFID通道門 | RFID手持機 | RFID通道機 —
在高速发展的中国交通版图上,铁路始终是国家经济与社会发展的重要支撑力量。根据最新官方数据,截至2024年底,全国铁路营业里程已突破16.2万公里。庞大的线路规模与动车组运行体系,也带来了同等规模的运维挑战——每一条线路、每一列动车、每一项检修,都依赖精准高效的装备与工具管理。

在此背景下,工器具管理的智能化、规范化、可追溯性要求持续提升,以支撑动车日常运维的安全与稳定。本期带大家了解斯科在广东某车辆段动车所落地的RFID智能工具管理系统案例。该项目通过数字化手段构建精细化的工具管控体系,助力动车检修从“线下人工登记”迈向“线上实时管理”的新阶段。
一、项目背景与挑战
动车检修现场作业频繁,工具种类多、使用频率高。传统人工登记易出现错借、漏还、遗失等问题,盘点效率低、责任难追溯。
在高标准、高安全要求的动车运维体系中,工具管理失误可能直接影响列车出动与安全。
为此,该车辆段引入斯科信息RFID智能工具管理系统,构建“自动识别、实时监控、精准追溯”的数字化体系,让每件工具有“身份”、每次使用可记录、每次异常可追溯。

二、系统架构部署
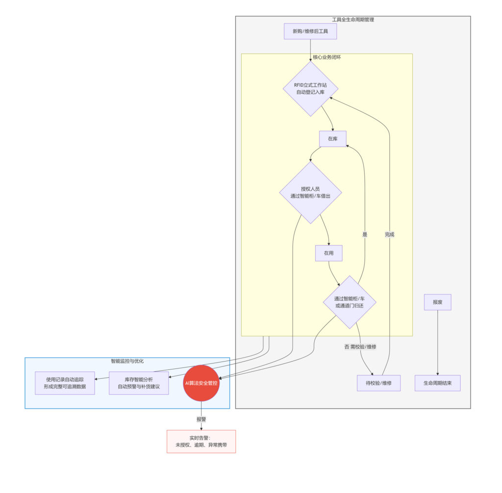
本套系统以RFID技术为核心,由智能工具柜、智能工具车、智能货架、智能工具包、立式工作站及AI算法RFID通道门禁协同构成,形成覆盖“入库—出库—使用—归还—追溯”的全流程闭环管理体系。
1. RFID智能工具柜(CK-GT1)

实现工具的自动化存储与识别。每件工具绑定独立RFID标签,柜体可自动完成识别与盘点,无需人工扫码。支持异常提示、过检提醒与语音播报,实现全天候无人值守运行。
2. RFID智能工具车(CK-GTC7)

用于现场移动作业。内置RFID天线阵列可在3秒内完成全车盘点,并实时记录使用人员与时间。若工具未归还,系统自动警示并锁定责任人。内置电池可支持10小时以上连续工作,满足线边检修需求。
3. RFID智能货架(CK-H1)

用于仓储区工具分类存放与快速盘点。每层货架配有RFID天线与LED指示灯,可实现10秒内整架盘点与库位定位。对未授权取用自动报警,确保库存安全。
4. RFID智能工具包(CK-B1)

适用于动车外现场作业,支持移动状态下自动盘点与离场检测。若工具遗留在车辆或轨道区域,系统立即报警,防止安全隐患。工具包支持蓝牙连接与报警策略自定义。
5. RFID立式工作站(CK-DP12)

提供自助借还界面,支持刷卡、指纹、摄像头等多种身份识别。检修人员可自主完成借还操作,系统自动记录操作明细,实现“无人值守、责任到人”。
6. AI算法RFID通道门禁(CK-T4)

CK-T4是斯科信息自研的AI算法RFID智能门禁系统,融合RFID识别、红外感应与信号特征融合算法,能精准判断出入工具状态。
三、管理流程

1. 工器具入库流程
新购或维修后的工器具通过RFID立式工作站自动入库,系统实时录入编号、类型、状态、校检周期等信息,库存状态自动更新。
2. 工器具出库/借用流程
检修人员通过智能工具柜或工具车取用所需工器具,RFID系统自动记录借用人、时间、工具名称等信息;归还时同样自动识别、更新状态,无需人工登记。
3. 使用记录与追踪流程
在检修过程中,RFID系统实时记录工具使用、维护、归还等情况,形成完整的使用历史,为后续管理提供可追溯数据。
4. 库存管理与优化流程
后台系统基于借还数据和使用频率进行分析,自动生成库存预警和补货建议,防止工具积压或短缺,提升库存利用率。
5. 安全与权限管理流程
AI算法RFID通道门禁与各智能设备联动,仅授权人员可取用工具。若发现未授权取出、逾期未归还或异常携带,系统将自动报警并记录责任人,确保工具安全可控。
四、应用成效与场景落地
系统上线后,动车所的工具管理效率显著提升。

检修前准备更高效:通过工具柜与工具车的快速盘点,10秒内确认全部工具在位。
现场作业更安全:工具包实时检测防止遗落;门禁系统防止违规携出。
库存管理更精准:后台自动生成使用报告,库存状态清晰可视。
运维决策更科学:系统数据反映工具使用规律,为设备维护与物料补充提供依据。
这套方案为铁路行业的智慧运维提供了可复制样板。通过RFID与AI算法融合,工具管理从人工登记转变为自动识别与数据驱动,真正实现了“全流程透明、全环节可控、全周期追溯”,为高铁动车安全、高效运行提供坚实保障。
RFID檔案文件管理方案以智能 檔案柜為核心,實現了檔案資料的自動化、智能化管理。通過無線射頻識別技術,智能 檔案柜能夠精確追蹤檔案位置,快速完成檔案的存取、盤點等操作,提高了管理效率。同時,智能 檔案柜還具備權限管理、安全監控等功能,確保了檔案的安全性...
查看全文